L2JPREMIUM  5M
com.premium.game.manager.clanhallsiege.WildBeastFarmSiege Class Reference
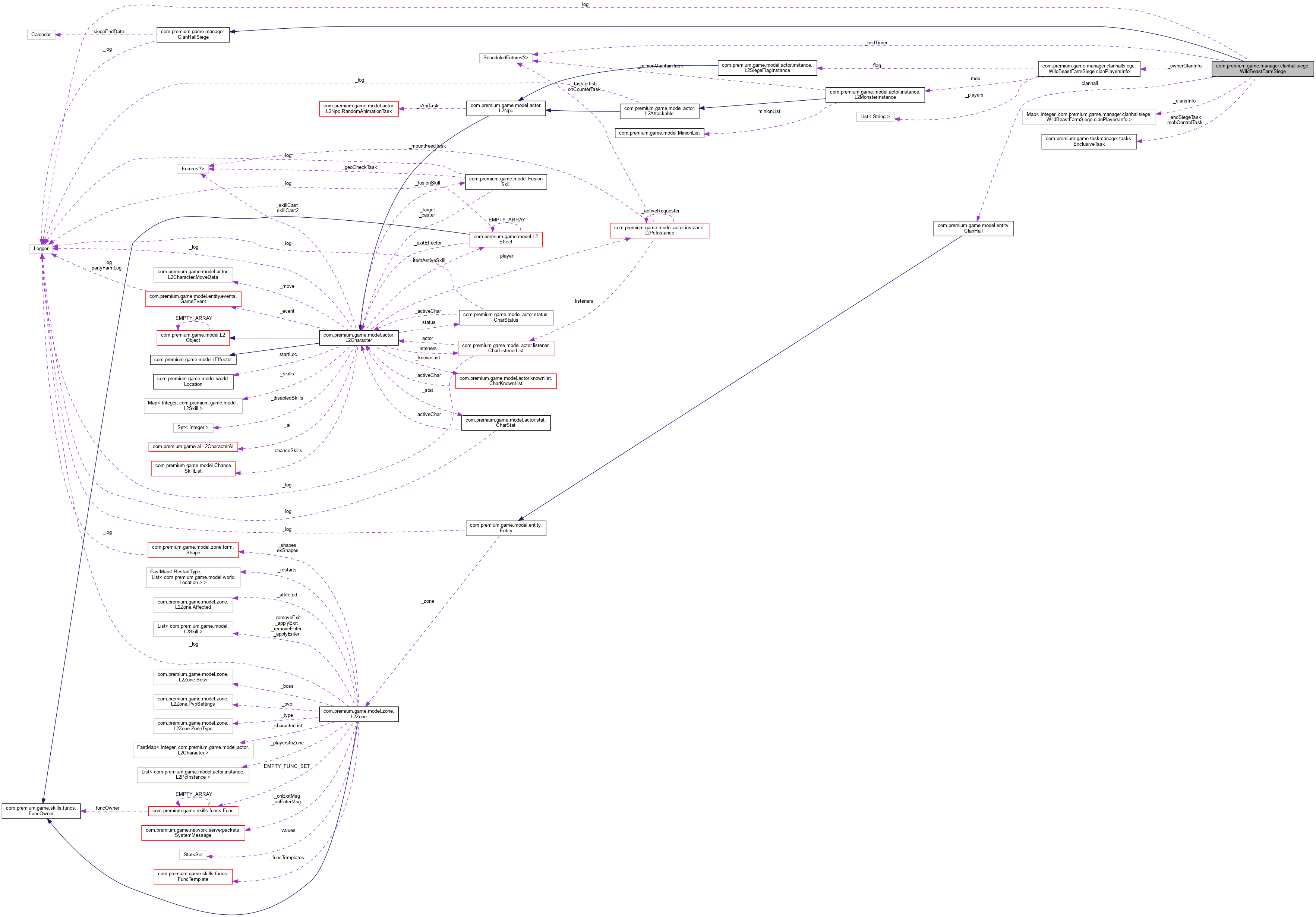
Inheritance diagram for com.premium.game.manager.clanhallsiege.WildBeastFarmSiege:
Collaboration diagram for com.premium.game.manager.clanhallsiege.WildBeastFarmSiege:

Classes

class  clanPlayersInfo
 
class  midSiegeStep
 
class  startFirstStep
 

Public Member Functions

void addPlayer (L2Clan playerClan, String playerName)
 
void anonce (String text, int type)
 
L2Clan checkHaveWinner ()
 
void endSiege (boolean par)
 
void gateControl (int val)
 
int getPlayersCount (String playerClan)
 
L2MonsterInstance getQuestMob (L2Clan clan)
 
List< String > getRegisteredClans ()
 
List< String > getRegisteredPlayers (L2Clan playerClan)
 
L2SiegeFlagInstance getSiegeFlag (L2Clan playerClan)
 
boolean isClanOnSiege (L2Clan playerClan)
 
boolean isPlayerRegister (L2Clan playerClan, String playerName)
 
boolean isRegistrationPeriod ()
 
synchronized int registerClanOnSiege (L2PcInstance player, L2Clan playerClan)
 
void removePlayer (L2Clan playerClan, String playerName)
 
void setRegistrationPeriod (boolean par)
 
void spawnFlags ()
 
void startSecondStep (L2Clan winner)
 
void startSiege ()
 
void teleportPlayers ()
 
boolean unRegisterClan (L2Clan playerClan)
 
void unSpawnAll ()
 
- Public Member Functions inherited from com.premium.game.manager.ClanHallSiege
final boolean getIsInProgress ()
 
final Calendar getSiegeDate ()
 
long restoreSiegeDate (int ClanHallId)
 
final void setIsInProgress (boolean par)
 
void setNewSiegeDate (long siegeDate, int ClanHallId, int hour)
 
final void setSiegeDate (Calendar par)
 

Static Public Member Functions

static final WildBeastFarmSiege getInstance ()
 
static final WildBeastFarmSiege load ()
 

Public Attributes

final Map< Integer, clanPlayersInfo_clansInfo = new ConcurrentHashMap<>()
 
ClanHall clanhall = ClanHallManager.getInstance().getClanHallById(63)
 
final clanPlayersInfo _ownerClanInfo = new clanPlayersInfo()
 
boolean _finalStage = false
 
ScheduledFuture<?> _midTimer
 
final ExclusiveTask _endSiegeTask
 
final ExclusiveTask _mobControlTask
 
- Public Attributes inherited from com.premium.game.manager.ClanHallSiege
Calendar _siegeEndDate
 

Static Protected Attributes

static Logger _log = Logger.getLogger(WildBeastFarmSiege.class.getName())
 
- Static Protected Attributes inherited from com.premium.game.manager.ClanHallSiege
static Logger _log = Logger.getLogger(ClanHallSiege.class.getName())
 

Member Data Documentation

◆ _endSiegeTask

final ExclusiveTask com.premium.game.manager.clanhallsiege.WildBeastFarmSiege._endSiegeTask
Initial value:
= new ExclusiveTask()
{
@Override
protected void onElapsed()
{
if (!getIsInProgress())
{
cancel();
return;
}
final long timeRemaining = _siegeEndDate.getTimeInMillis() - System.currentTimeMillis();
if (timeRemaining <= 0)
{
endSiege(true);
cancel();
return;
}
schedule(timeRemaining);
}
}

The documentation for this class was generated from the following file: